Submission & Approval Process Guidelines for New Educational Videos, Apps, eTools and Publications Content
New content proposals must be reviewed and approved by the Content Portfolio Advisory Group (CPAG) and the AIHA Board of Directors.
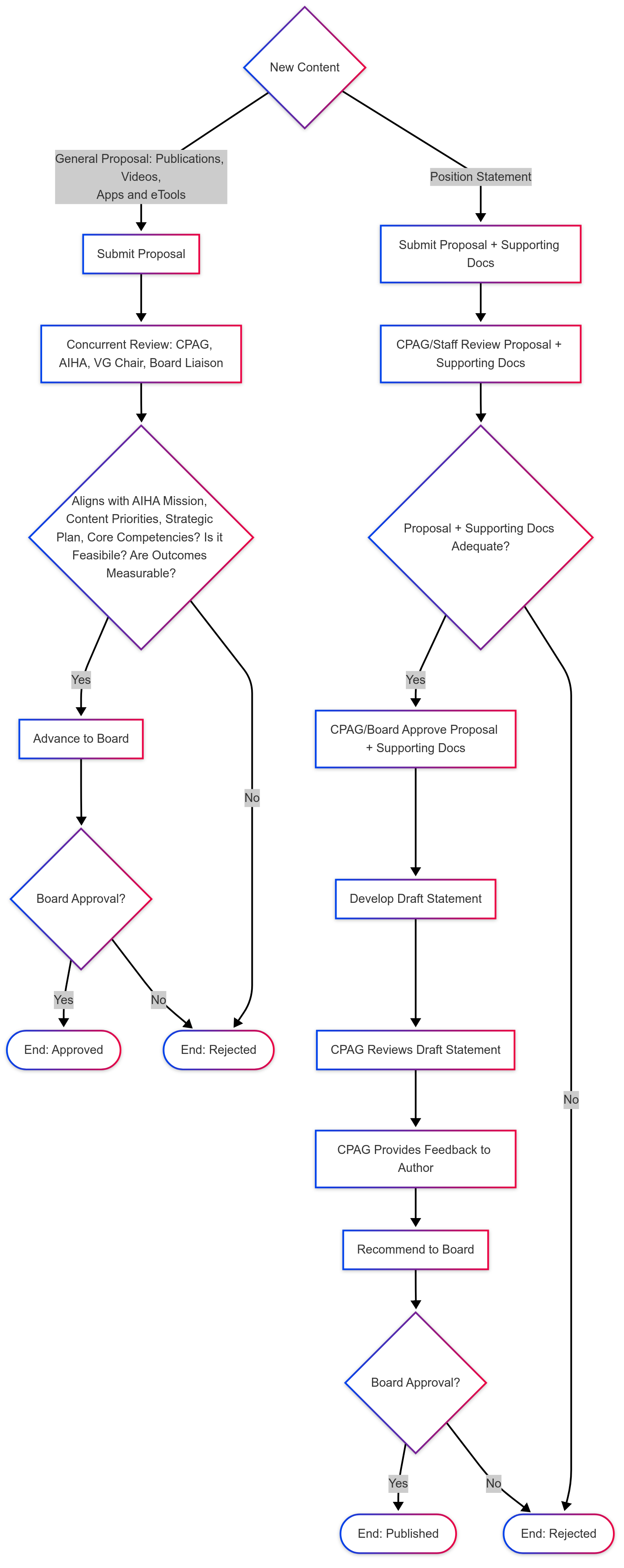
The approval process includes determining how the proposal aligns with AIHA's CPAG Content Priorities. Please review the CPAG Content Priorities Summary Document (PDF) to see how your proposal can best align with one or more of the priorities.
Pathway for NEW Content:

NOTE: Updated content will be available via the AIHA webpage, while archived content will not be visible. Volunteer group leadership may request staff for access to archived data. Archived content is not considered existing content, therefore, proposed projects to update archived content are regarded as new projects.
Peer Review Process
Peer reviewer plays a critical role in the development of AIHA publications. Peer reviewers are subject matter experts on the topic covered by the document, but they do not contribute to the document's development except by providing feedback to authors for improving the quality and validity of the research presented in the manuscript.
Peer reviewers are determined by the volunteers that develop the content. The project leader lists the names of the peer reviewers and selects the peer review level when completing the content proposal form. Once a publication has been approved for development, the manuscript must go through the formal peer-review process prior to publication. Depending on the nature of the content that the author submits, the level of necessary peer review will vary. There are three peer review levels:
Level 1: Content requires peer review by independent members (non-authors) of the originating volunteer group. This content may be described as:
- Narrow in technical or scientific scope
- Covered entirely under the expertise of the originating AIHA committee
- Little or no controversy surrounding the subject matter
Level 2: Content requires peer review by independent reviewers (non-authors) from several technical volunteer groups. This content may be described as:
- Moderately broad in technical or scientific scope
- Relating to the expertise and interest of several AIHA committees
- Encompassing science policy issues amenable to broadly different interpretations and thus subject to potential controversy within the scientific community and AIHA
Level 3: Content requires peer review by multiple technical volunteer groups and selected independent outside experts. This content may be described as:
- Broad in technical or scientific scope and affecting many disciplines
- Directly concerning important non-AIHA stakeholders
- Having the potential to generate intense controversy within and outside of AIHA
- Having the potential to engage media attention or impact public policy
For more information on the peer review process, please review the following documents:
- Ethical Guidelines for Peer Reviewers (Required for Peer Reviewers to Sign)
- Peer Review Process Flowchart
- Peer Review Checklist (Required for Peer Reviewers to Sign & Complete)
We ensure that no authors will be discriminated against based on the content they provide to improve worker health. We also understand some topics may be more sensitive than others. The fact remains that, if a topic is relevant to worker health and safety, we should craft informational content relevant to it that focuses on science rather than any political, economic, or social goal.
Ready to submit your idea?
Please check out the AIHA University before submitting a proposal to avoid proposing a product that we already offer. You may want to contact us about product viability prior to submitting a proposal as we know our market and can help you focus your proposal.